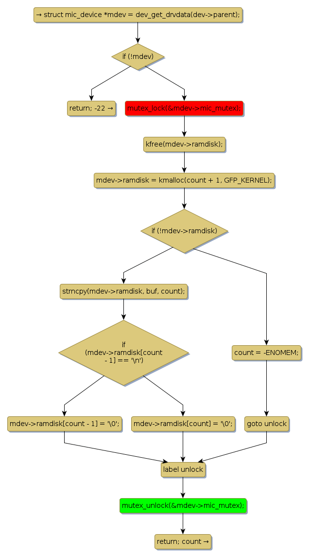
Instance Verification Kit (IVK)
mutex lock @ [6771+29+/linux-3.19-rc1/drivers/misc/mic/host/mic_sysfs.c]
Instance Signature: mic_mutex
|
The Matching Pair Graph:
|
|
Function Name
|
Control Flow Graph (CFG)
|
Events Flow Graph (EFG)
|
Source Correspondence
|
|
ramdisk_store
|
|
|
[6576+13+/linux-3.19-rc1/drivers/misc/mic/host/mic_sysfs.c]
|